Is it a husky or a wolf?



Source: Explanations can be manipulated and geometry is to blame A.K. Dombrowski NeurIPS 2019




Transparency, auditability, and explainability of interpretable machine learning models
Janith Wanniarachchi
BSc. Statistics (Hons.)
University of Sri Jayewardenepura
Dr. Thiyanga Talagala
Supervisor
PhD, Monash University, Australia
We are going to explore the land of IML methods and test out their explainability powers.





The late Leland Wilkinson developed graph theory based scagnostics that quantifies the features of a scatterplot into measurements ranging from 0 to 1



Earlier given \(N\) number of \((X,Y)\) coordinate pairs
we got a \(9 \times 1\) vector of scagnostic values
Earlier given \(N\) number of \((X,Y)\) coordinate pairs
we got a \(9 \times 1\) vector of scagnostic values
Now when we give a \(9\times 1\) vector of scagnostic values
we need to get \(N\) number of \((X,Y)\) data points!
Earlier given \(N\) number of \((X,Y)\) coordinate pairs
we got a \(9 \times 1\) vector of scagnostic values
Now when we give a \(9\times 1\) vector of scagnostic values
we need to get \(N\) number of \((X,Y)\) data points!

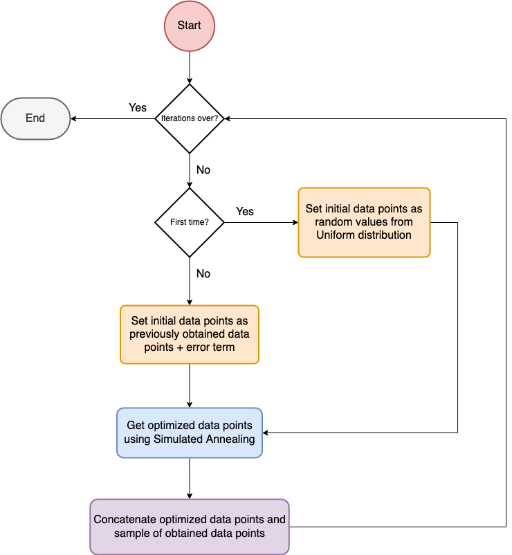
The idea actually came to me while having desert

Why don't I first sprinkle a little bit of data points on a 2D plot,
making sure that they land in the right places
and add on top of those sprinkles (data points)
keep on adding more sprinkles
so that the final set of sprinkles (data points) looks good!

The name of the algorithm comes from annealing in material sciences, a technique involving heating and controlled cooling of a material to alter its physical properties.
The algorithm works by setting an initial temperature value and decreasing the temperature gradually towards zero.
As the temperature is decreased the algorithm becomes greedier in selecting the optimal solution.
In each time step, the algorithm selects a solution closer to the current solution and would accept the new solution based on the quality of the solution and the temperature dependent acceptance probabilities.


library(scatteR)library(tidyverse)df <- scatteR(measurements = c("Monotonic" = 0.9),n_points = 200,error_var = 9)qplot(data=df,x=x,y=y)

scatteR(c("Convex" = 0.9),n_points = 250,verbose=FALSE) %>% # data generation mutate(label = ifelse(y > x,"Upper","Lower")) %>% # data preprocessing ggplot(aes(x = x,y = y,color=label))+ geom_point()+ theme_minimal()+ theme(legend.position = "bottom")

Gives an overall bird's eye view of the entire model
Explains the reasoning behind a single instance


The partial dependence plot (short PDP or PD plot) shows the marginal effect one or two features have on the predicted outcome of a machine learning model. A partial dependence plot can show whether the relationship between the target and a feature is linear, monotonic or more complex.


The surrogate model based on the black box model says:
"This is the function I think the model is approximating"
The surrogate model based on the pdp model says:
"This is the function I think the PDP curve is explaining"
We build a PDP curve on top of the model to get two curves for the two classes
\(\text{Pr}(\hat{Y} = 1)\), \(\text{Pr}(\hat{Y} = 0)\)
We can build a surrogate logistic regression model that gives
\(ln\Big(\frac{Pr(\hat{Y} = 1)}{Pr(\hat{Y} = 0)}\Big) = \mathbf{\beta}X\)
What if we divided the two PDP curves
and took the logarithm of it
and performed linear regression?
After all logistic regression is simply linear regression for log odds ratio right?

A good explanation should satisfy two criteria

SHAP is based on game theoretic Shapley values. The Shapley value is the average marginal contribution of a feature value across all possible combinations of features. The idea is to distribute the difference of the prediction and the average prediction among the features.


Both models performed really well yet one incorporated spatial information while the other did not


Random Forest

Convolutional Neural Network

Random Forest

Convolutional Neural Network


We selected a dataset of 100 X-ray images of body parts with 5 classes.
The images were resized to fit the memory constraints
Based on our computing budget a pretrained Mobilenet-v3 model was fine tuned on the X-ray images
The model and a sample of images was used to calculate LIME and SHAP values
The results gave us a lot of insights to further extend our research

Dr. Thiyanga Talagala
Check out her work on Github @thiyangt
Email: janithcwanni@gmail.com
Twitter: @janithcwanni
Github: @janithwanni
Linkedin: Janith Wanniarachchi
Try scatteR at https://github.com/janithwanni/scatteR


The following creators are accredited to the images and content that are referenced in these slides.
Keyboard shortcuts
| ↑, ←, Pg Up, k | Go to previous slide |
| ↓, →, Pg Dn, Space, j | Go to next slide |
| Home | Go to first slide |
| End | Go to last slide |
| Number + Return | Go to specific slide |
| b / m / f | Toggle blackout / mirrored / fullscreen mode |
| c | Clone slideshow |
| p | Toggle presenter mode |
| t | Restart the presentation timer |
| ?, h | Toggle this help |
| Esc | Back to slideshow |